2024年四级考试时间全攻略:避免错过考试,高效规划备考
您已经看过
[清空]
    fa-home|fa-star-o
    四六级考试时间安排家庭教育指导师报考条件写作翻译评分标准会计资格考试报名流程微信公众平台申请步骤公众号内容创作策略微信公众平台用户运营公众号数据指标分析订阅号服务号选择Python编程语言特点
    当前位置:浙教帮新闻汇>高等教育学>2024年四级考试时间全攻略:避免错过考试,高效规划备考

    2024年四级考试时间全攻略:避免错过考试,高效规划备考

    记得大三那年,我室友因为记错考试时间差点错过四级。那天他慢悠悠地去食堂吃早饭,看到同学们行色匆匆才突然惊醒——原来考试9点就开始了。这件事让我深刻意识到,了解考试时间安排从来不是可有可无的小事。

    四级考试时间的重要性

    四级考试时间就像旅途中的路标。错过一个关键节点,可能打乱整个备考节奏。很多同学把全部精力放在背单词做真题上,却忽略了时间规划这个隐形关卡。

    时间认知直接影响备考效率。知道距离考试还有多少天,你会自然调整复习强度。临近考试的那几周,学习状态和三个月前肯定不同。这种时间感知能力,某种程度上比多做几套模拟题更重要。

    我遇到过这样的学生:明明英语基础不错,因为时间安排失误导致准备仓促。考完后懊悔地说“如果再给我两周时间就好了”。可惜考试从不等人。

    四级考试时间的基本安排

    四级考试固定在每年6月和12月的中旬举行。通常是第三个星期六上午9:00-11:20。这个时间安排十几年都没变过,已经成为大学生活的固定节律。

    具体到考试日的节奏:8:40入场,9:00开始听力,10:05收答题卡1,11:20全部考试结束。每个环节环环相扣,像精心设计的交响乐。

    有趣的是,这个时间安排考虑到了大学生的生物钟。不必起得太早,又能保证中午前结束。比起某些清早开考的资格考试,四级的时间设置确实更人性化。

    历年四级考试时间规律分析

    翻看近五年的考试日历,会发现一个有趣现象:四级考试日期总在期末考试前2-3周。这个时间点很微妙——既给了学生充足准备期,又不会与期末复习正面冲突。

    6月的考试多在15-20日之间,12月则在15-18日左右。偶尔会因为节假日微调,但浮动不会超过一周。这种可预见性让规划变得容易。

    每年的具体日期可能不同,但时间间隔几乎恒定。六月到十二月正好六个月,这个周期给失利考生留出充足的再战时间。教育考试院的这个安排,确实经过深思熟虑。

    记得有年考试因为疫情推迟,打乱了很多人的计划。这提醒我们:规律是常态,变化也需预备。了解时间规律不是为了死记硬背,而是为了在变化来临时从容应对。

    2024年四级考试时间全攻略:避免错过考试,高效规划备考

    去年帮学弟规划备考时,我发现很多考生对具体考试日期只有一个模糊概念。直到打印准考证那天,才惊觉考试近在眼前。这种时间感知的滞后性,往往让最后冲刺阶段变得手忙脚乱。

    2024年四级考试具体日期

    根据教育考试院已公布的日程,2024年大学英语四级考试将分别在6月15日和12月14日举行。这两个星期六的上午,又将见证数百万考生走进考场。

    具体时间安排延续传统:上午9:00至11:20。8:40开始入场,9:00后禁止迟到考生进入考场。这个时间框架像精心调校的钟表,每个齿轮都严丝合缝。

    我注意到六月考试恰好在学期末前两周,而十二月考试则在寒假前三周左右。这个时间窗口选得很妙,既避开了期末考试的密集期,又给了考生考后调整的空间。记得当年考完四级正好赶上生日,那种双重解脱的感觉至今难忘。

    四级考试报名时间节点

    报名时间通常比考试日期提前两个月左右。预计2024年3月和9月将开放报名通道。各校具体时间可能略有差异,但大体保持同步。

    报名分为两个阶段:校内预报名和网上正式报名。错过任何一个环节都可能失去考试资格。去年有学生以为在班级群里登记就万事大吉,直到室友提醒才匆忙完成网上缴费。

    报名截止后还有信息核对期。这个环节常被忽略,却至关重要。我曾遇到考生准考证信息与身份证不符,考前一周才急忙联系教务处修改。那种焦虑完全可以避免。

    缴费成功不代表报名结束。建议保存好确认页面截图,并在报名截止前再次登录系统查验。这些小细节,往往在关键时刻发挥大作用。

    2024年四级考试时间全攻略:避免错过考试,高效规划备考

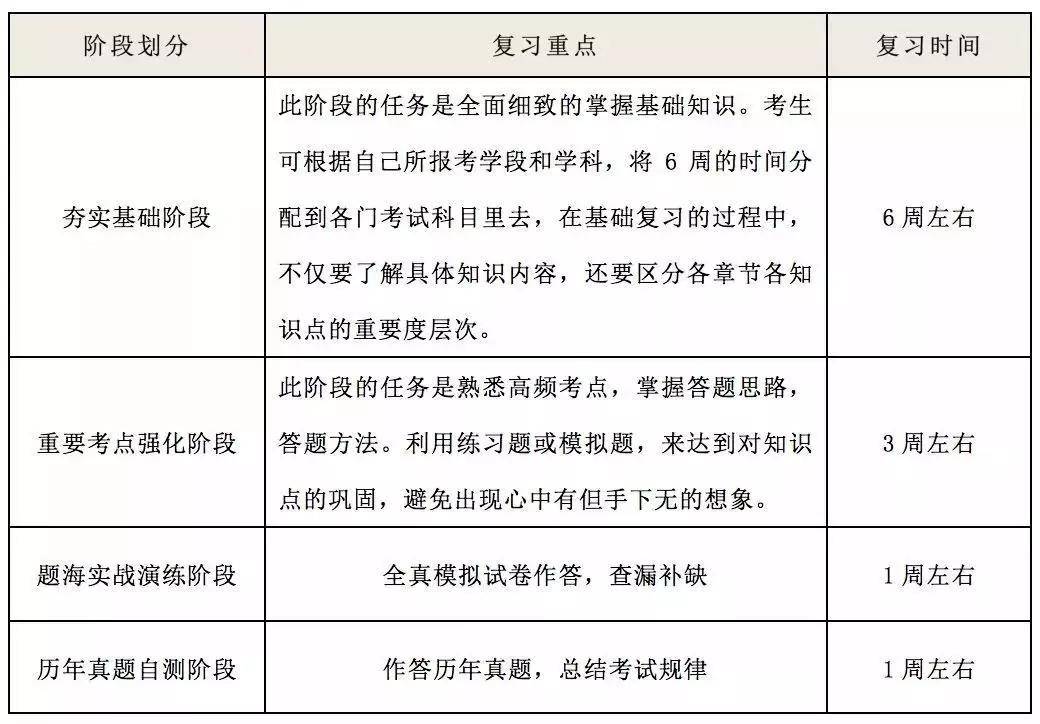
    考试时间与备考规划

    知道具体考试日期后,备考就变成了可量化的过程。从现在到六月考试大约有四个半月,到十二月则将近十个月。不同的时间长度需要不同的策略。

    短期备考需要精准发力。重点突破听力阅读这些占分比高的板块。长期备战更适合打牢基础,从词汇语法逐步提升。我自己的经验是,三个月足够完成一轮系统复习,但想要稳妥过关,四到五个月会更从容。

    备考节奏应该像登山,开始阶段平缓打基础,中期加快步伐,最后阶段调整状态。临近考试的那周,重点应该从学习新知识转向熟悉考试流程和保持手感。

    考试日期不仅是日历上的标记,更是规划复习的坐标。把大目标分解成月计划、周计划,甚至每日任务清单。这种化整为零的方法,让漫长的备考之路变得清晰可控。

    那年冬天,我室友在考前一周才发现考试时间与家族婚礼冲突。看着他连夜改签车票、重新安排行程的慌乱模样,我深刻体会到——了解考试时间只是第一步,真正重要的是如何应对时间管理中的各种突发状况。

    考试时间冲突处理

    四级考试固定在周六上午,这个时间段确实可能与其他重要事项撞车。教师资格证考试、公务员考试、实习面试,甚至亲友婚礼,都可能与你的考试日程产生冲突。

    提前三个月检查个人日程表是个好习惯。把六级考试日期用红色标记,周围可能冲突的事项用不同颜色标注。视觉化的时间地图能帮你及早发现潜在问题。

    如果确实遇到不可调和的冲突,不妨考虑下一次考试机会。四级每年两次,错过一次不代表世界末日。我认识的一位学姐因为国际交流项目错过了六月考试,反而利用暑假强化训练,在十二月考试中取得了比预期更好的成绩。

    2024年四级考试时间全攻略:避免错过考试,高效规划备考

    对于可调整的冲突,尽早沟通协调。实习单位通常理解考试的重要性,愿意调整工作时间。重要活动也可以商量改期。记住,提前沟通的成功率远高于最后一刻的紧急求助。

    考试时间变更应对策略

    虽然四级考试时间很少变动,但极端天气、突发事件可能导致考试调整。2020年疫情就让很多考生经历了考试延期。

    关注官方渠道至关重要。学校教务处通知、教育考试院网站、官方微信公众号,这些信息源比小道消息可靠得多。建议至少关注两个官方渠道,避免错过重要更新。

    考试延期时,保持备考状态比焦虑等待更重要。继续按原计划复习,把多出来的时间当作查漏补缺的机会。临时增加的备考期如果利用得当,反而能成为优势。

    遇到考试时间提前的极端情况,需要快速调整复习计划。重点保障核心板块的复习,适当舍弃次要内容。这时候,平时打下的基础会显示出它的价值。

    考试时间与复习进度匹配

    最理想的状态是复习进度与考试时间完美同步。但现实中,进度超前或滞后都很常见。

    如果你的复习进度领先于时间表,不要急于放松。可以增加模拟考试频率,或者深入钻研薄弱环节。领先的进度是宝贵的缓冲资源,应该善加利用。

    复习进度落后时,需要重新评估剩余时间与待完成内容。放弃完美主义,优先保证重点板块的复习质量。听力阅读占分比例高,应该优先保障。

    考前两周是个关键节点。这时候不应该再大量输入新知识,而要把重点转向整合巩固。做整套真题,熟悉考试节奏,比背新单词更有价值。

    我记得自己第一次考四级时,考前一个月发现进度严重落后。果断调整计划,集中精力攻破听力阅读,写作翻译只求稳扎稳打。最终虽然不算高分,但也顺利过关。有时候,懂得取舍比盲目努力更重要。

    考试那天的时间管理同样值得注意。合理分配每个部分的答题时间,预留足够的填涂答题卡时间。这些细节需要在平时的模拟考试中反复练习,形成肌肉记忆。

    你可能想看:
    浙教帮新闻汇 © All Rights Reserved.  Copyright 浙教帮新闻汇 .Some Rights Reserved. 沪ICP备2024051240号 网站地图