2021年研究生考试时间全攻略:轻松掌握关键节点,高效备考不焦虑
您已经看过
[清空]
    fa-home|fa-star-o
    四六级考试时间安排家庭教育指导师报考条件写作翻译评分标准会计资格考试报名流程微信公众平台申请步骤公众号内容创作策略微信公众平台用户运营公众号数据指标分析订阅号服务号选择Python编程语言特点
    当前位置:浙教帮新闻汇>高等教育学>2021年研究生考试时间全攻略:轻松掌握关键节点,高效备考不焦虑

    2021年研究生考试时间全攻略:轻松掌握关键节点,高效备考不焦虑

    记得那年秋天,我在图书馆遇见一个正在备考的学弟。他拿着日历本反复勾画,嘴里念叨着“网上确认到底哪天截止”。这种场景每年都在全国各地上演。考研不仅是知识竞赛,更是一场与时间赛跑的游戏。

    报名窗口期:错过再等一年

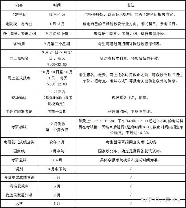
    2021年研招网上报名从10月10日持续到31日,每天9:00-22:00开放系统。这个时间段设计得很人性化,既避开凌晨系统维护时段,又给上班族留出晚间操作空间。我建议考生在报名首周完成信息填报,最后几天系统容易卡顿。

    网上确认环节集中在11月上旬。各省具体时间略有差异,比如北京要求11月8日前完成,上海截止到10日。有个朋友曾经拖到最后一天上传照片,结果因背景色不合格被打回重传,差点错过确认期限。现在回想起来仍然后怕。

    初试时间轴:寒冬里的两天奋战

    12月26日至27日——这两个日期值得用红笔圈出来。第一天上午政治,下午外语;第二天业务课一和业务课二。每天考试从早上8:30开始,下午14:00开考。这个安排考验着考生的作息调整能力。

    考场提前半小时开放,但考虑到安检、测温等环节,最好提前1小时到达。去年有考生因为低估早高峰堵车时间,在考场外听着开考铃声狂奔的画面实在令人揪心。

    复试时间差:等待中的机遇

    复试通常安排在3-4月,各校自主确定具体时间。34所自划线院校会抢先行动,其他院校紧随其后。这个时间差创造调剂机会,也给考生留出辗转多个考场可能。

    时间管理贯穿考研全程。从报名到初试57天,初试到复试约90天,每个阶段都需要精准规划。那些能把时间变成盟友的考生,往往能笑到最后。

    那年冬天在考点外候场时,我注意到有个女生反复核对三块手表的时间。后来聊天才知道她同时报考了翻译硕士和法学硕士,需要精确计算不同科目的时间分配。这种对时间的敏感在考研当天显得尤为重要。

    公共科目:首日定调的关键战役

    12月26日上午8:30-11:30是思想政治理论考试时段。这个三小时的设计很考验耐力,建议前两小时完成客观题,留足主观题作答时间。记得有个考生在最后半小时才发现答题卡填涂错位,慌乱中修正差点来不及。

    同日下午14:00-17:00进行外国语考试。英语(一)和英语(二)同时开考,小语种考生会被安排到特殊考场。有个细节值得注意:听力部分通常在开考后立即播放,迟到考生将错过这部分内容。我认识的艺术生朋友就曾因午休过头损失20分听力。

    专业科目:决胜次日的关键战场

    第二天上午8:30-11:30是数学或专业基础课时间。数学一/二/三的考生需要特别注意公式记忆,而法硕、西医综合等专业的考生则要面对海量选择题。考场里常能听到此起彼伏的翻页声,时间在这里显得格外紧迫。

    下午14:00-17:00进行专业课程考试。这个时段考生容易疲劳,建议准备薄荷糖提神。去年有考生在考前猛喝功能饮料,结果中途频繁去洗手间打乱节奏。其实保持平常状态反而更有利发挥。

    2021年研究生考试时间全攻略:轻松掌握关键节点,高效备考不焦虑

    特殊科目:需要额外留心的安排

    超过3小时的考试科目安排在12月28日8:30开始。这类考试主要针对建筑设计等特殊专业,需要携带画板、颜料等工具。我记得有个建筑系考生带着半人高的画筒进场,监考老师特意为他调整了座位间距。

    使用计算器的科目在考前需要验机。金融数学等专业的考生最好准备两台符合规定的计算器,去年考场就出现过计算器突然没电的意外。这些细节看似琐碎,却可能影响整场考试的结果。

    考试时间的分布就像精心设计的乐章。每个时段都有其独特节奏,懂得在何时加速、何时保存体力的考生,往往能演奏出最完美的终章。

    那年备考时,我在墙上贴了一张巨大的时间表。有次朋友来访,盯着那张密密麻麻的表格看了很久,最后说了句:“你这不像在准备考试,倒像在策划军事行动。”现在回想起来,正是这种对时间的精细掌控,让我在考场上多了几分从容。

    考前规划:把时间变成盟友

    倒计时三个月是个关键节点。建议把复习分成三个阶段:前两个月打基础,中间三周强化训练,最后十天查漏补缺。我习惯在周日晚上规划下一周的详细安排,具体到每个上午要完成哪些章节的复习。

    每天的时间块划分很重要。早晨记忆力最好的时段留给政治和英语,下午做数学题锻炼思维耐力,晚上则用来整理错题。记得有个研友总在深夜刷题,结果白天上课总打瞌睡。其实遵循生理节律往往事半功倍。

    2021年研究生考试时间全攻略:轻松掌握关键节点,高效备考不焦虑

    模拟考试的时间安排需要完全仿真。找个周末的上午8:30准时开始做政治试卷,强迫自己在三小时内完成。这种训练能形成肌肉记忆,等到真实考场就不会手忙脚乱。我最初模考总超时15分钟,练了四周后才找到节奏。

    考场实战:每一分钟都值得计较

    开考后的五分钟很关键。先快速浏览全卷,对难题分布有个预判。有考生一上来就埋头苦算数学大题,结果最后发现前面选择题里藏着送分题。合理的时间分配应该像下棋,既要顾全大局又要专注当下。

    遇到难题时的取舍需要决断力。一般建议思考超过三分钟还没有头绪就先标记跳过。去年考英语时,我在完形填空卡了太久,差点没时间写作文。后来对答案发现,那些放弃的题目其实本来也做不对。

    答题卡填涂要分散进行。做完选择题就立即填涂,不要等到最后。监考老师收卷时说过,几乎每场考试都有考生因为最后时刻慌慌张张涂卡而出错。这个细节看似简单,却关系到整场考试的成败。

    应急方案:当计划遇上变化

    考前失眠其实没那么可怕。研究显示轻度睡眠不足对认知影响有限,真正影响发挥的是对失眠的焦虑。我认识的同学考前整夜没睡,靠着浓咖啡依然考出了不错的成绩。保持心态平稳比强迫入睡更重要。

    考试中途需要去洗手间怎么办?建议在开考一小时后举手示意,这个时段通常已完成部分题目,对整体节奏影响最小。记得带包纸巾备用,有考生就因为忘记准备而在考场陷入尴尬。

    时间管理从来不是要把每分每秒都塞满。就像弦绷得太紧会断,留出适当的缓冲时间反而能让整体效率更高。那些在考场上游刃有余的人,往往是最懂得在紧张与松弛间找到平衡的艺术家。

    2021年研究生考试时间全攻略:轻松掌握关键节点,高效备考不焦虑

    你可能想看:
    浙教帮新闻汇 © All Rights Reserved.  Copyright 浙教帮新闻汇 .Some Rights Reserved. 沪ICP备2024051240号 网站地图